请登录
免费注册
我的订单
我的浏览
搜商品
一站式医疗器械产业服务平台
购物车
在线客服
会员中心
首页
HOME
注册体系
REGISTRATION STSTEM
注册服务
分类目录
服务报价
体系服务
管理规范
服务报价
专职培训
TRAINING
证书查询
师资力量
直播间
实操培训
法规培训
内审员培训
管理者代表培训
第三方检测
ONLINE COURSES
飞凡商城
FEIFAN MALL
标准下载
STANDARD DATA
法律法规
国家标准
行业标准
指导原则
审评报告
指南性文件
其他文件
新闻中心
NEWS CENTER
最新动态
技术要闻
关于我们
CONTACT US
企业简介
成功案例
联系我们
合作伙伴
商城产品
检测试剂
检测设备
检测设备
设备套餐
微生物仪器
环境检测
安规检测
包装检测
电化学仪器
医械检测仪器
称量仪器
混合.分离
加热.制冷
箱体.干燥
清洗.净化
分析仪器
安规检测
漏电流
条形条码:
收藏 (
)
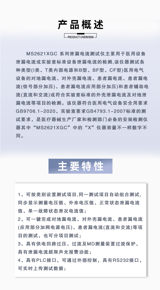
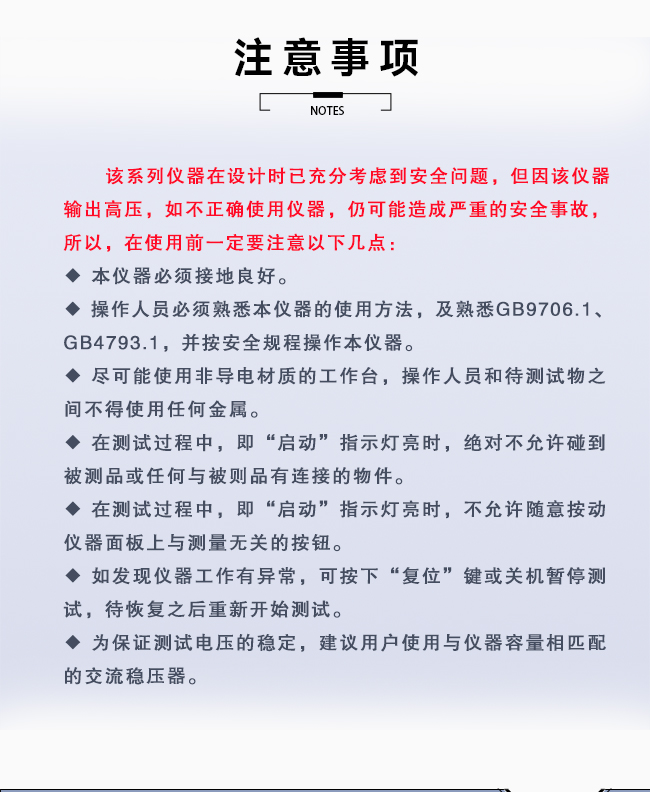
漏电流
患者漏电流、患者辅助电流DC测量范围 3~99.9(μA),电压输出范围100V-250V
商城价格
市场价格
货号:
CP4214
存储条件:
/
交期:现货
质保期:1年
品牌:南京民盛
配送
市
至
漏电流
MS26212GC
MS2621GNS
MS26210GC
MS2621GN-IA
MS26213GC
MS2621GN-IB
MS26211GC
数量
售出
0
件
立即购买
加入购物车
查看购物车
商品详情
相关视频
价格:
漏电流:
MS26212GC
MS2621GNS
MS26210GC
MS2621GN-IA
MS26213GC
MS2621GN-IB
MS26211GC
数量:
库存
台
确定
取消
用途
患者漏电流、患者辅助电流DC测量范围 3~99.9(μA),电压输出范围100V-250V
有效期
1年
性状
/
存储条件
/
111111111111111111111111111111111111
一旦商品在30日内降价,您将收到邮件、短信和手机推送消息!通过手机客户端消息提醒,购买更便捷~
*
价格低于:
时,通知我
*
手机号码:
*
邮箱地址:
提示
X
去付款
继续购物
对比栏
1
您还可以继续添加
2
您还可以继续添加
3
您还可以继续添加
4
您还可以继续添加
清空对比栏
隐藏
用户名:暂无
级 别:暂无
我的订单
我的收藏
购物车
0
我的订单
我的足迹
联系客服
客服中心
订阅
退订